
唐雪陽
安科瑞電氣股份有限公司 上海嘉定 201801
摘要
隨著電力電子技術的廣泛應用,非線性負載在低壓配電系統中的占比不斷提高,由此引發的諧波污染問題日益嚴峻。其中,3次諧波電流在中性線上的奇異疊加現象,導致中性線電流急劇過大,成為引發電氣火災、設備損壞和供電中斷的主要隱患。本文深入分析了中性線過流的成因與危害,系統闡述了安科瑞ANSNP中線安防保護器的工作原理、技術特點和產品型譜,并結合典型應用場景的實際案例,驗證了該裝置在諧波治理與安全防護方面的成效。
安裝示例
ANSNP系列中線安防保護器采用并聯接入方式,安裝在含諧波負載的低壓配電系統中。其核心工作原理可概括為“實時檢測-指令計算-反向補償”三個環節。
檢測環節:通過高精度電流互感器實時采集系統中性線電流信號,獲取包含基波和各次諧波的完整波形信息。
運算環節:采用高速DSP數字信號處理器,運用快速傅里葉變換(FFT)算法對采集信號進行頻譜分析,瞬時分離出3次、5次、7次等各次諧波分量,并與預設的安全閾值進行比較,生成補償電流指令。
執行環節:基于三電平拓撲結構的功率變換電路,利用IGBT高頻開關特性,產生與檢測到的諧波電流幅值相等、相位相反的補償電流,注入中性線,從而抵消原有的超標電流。
圖一 斷路器內置于配電箱

圖二 斷路器外置于配電箱


產品介紹







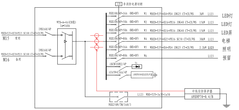
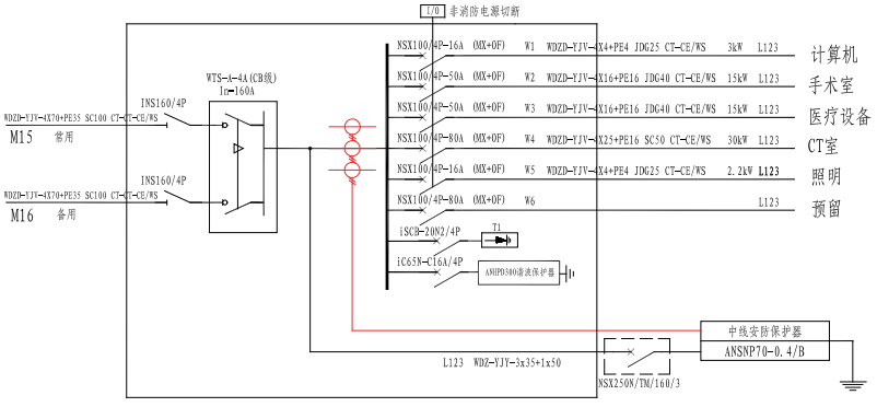
應用場景

安裝方式
線纜選擇



設備安裝要求
壁掛模塊安裝時,模塊從下方進風,向上排風。熱量從下往上散發,模塊上下出口至少要預留150mm的進出風空間且安裝位置與地面的距離要在1.5米以上,禁遮擋出風口。壁掛式模塊通常安裝在墻壁上或者尺寸較小的柜體內,標準配置一對掛耳,如圖所示。可在墻壁打10的孔,用M8的膨脹螺絲進行固定。壁掛式模塊會配備7.0寸彩色觸摸屏。

總結
安科瑞ANSNP終端綜合治理裝置是現代電氣安全與電能質量理念深度結合的創新產物。它精細地擊中了傳統終端配電系統中長期被忽視的“中性線安全”痛點,通過電力電子技術與數字化智能控制,將“保護”、“治理”與“管理”功能深度融合。
中性線過流作為現代配電系統的“隱形殺手”,已引起業界廣泛關注。安科瑞ANSNP中線安防保護器憑借其的諧波檢測技術、高速DSP運算平臺和三電平功率變換電路,實現了對中性線諧波電流的精細動態補償。
隨著“雙碳”目標的深入推進和安全生產要求的不斷提高,電能質量治理正從可選配置轉變為企業剛需。未來,中線安防保護器將向高功率密度、優動態響應、強智能化水平方向發展,并與數字孿生、邊緣計算等新技術深度融合,實現從單一設備治理向全鏈路智能管理的跨越,為構建安全、綠色的現代電力系統提供堅實支撐。
郵箱:2885080326@qq.com
地址:上海市嘉定區育綠路253號
掃一掃 微信咨詢
©2026 安科瑞電氣股份有限公司 版權所有 備案號:滬ICP備05031232號-79 技術支持:智慧城市網 Sitemap.xml 總訪問量:387664 管理登陸
電瓶車充電樁禁止非法改裝